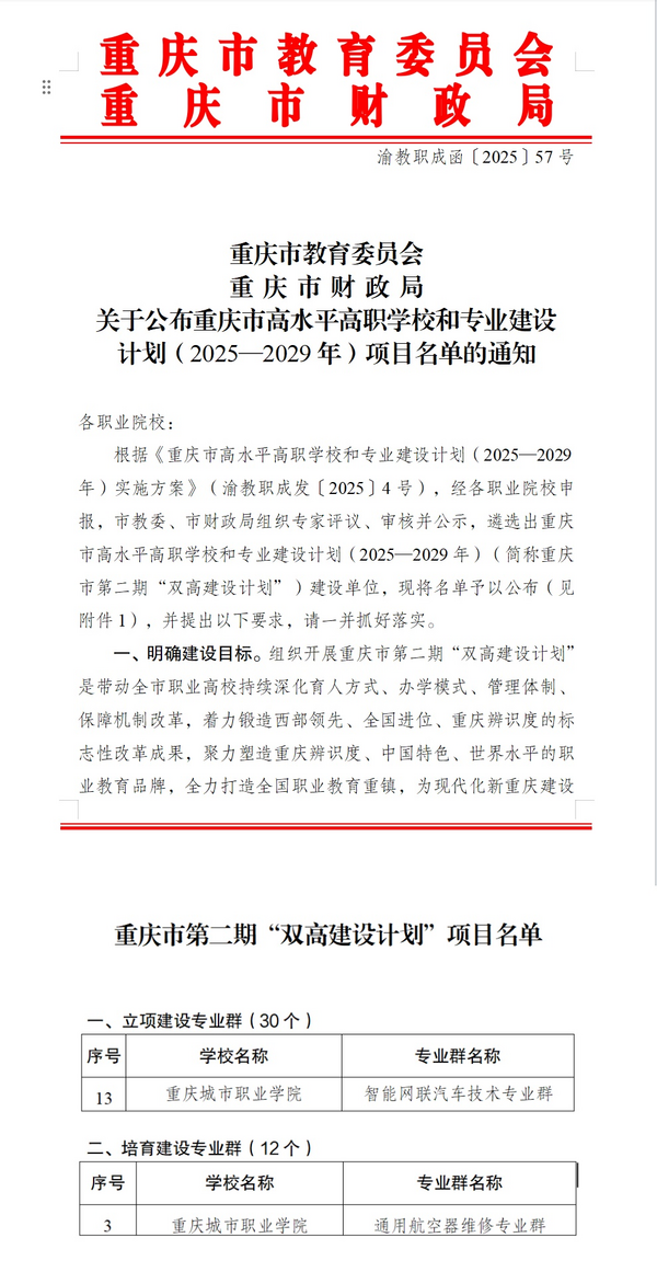
近日,重庆市教委、重庆市财政局发布《关于公布重庆市高水平高职学校和专业建设计划(2025—2029年)项目名单的通知》,学校智能网联汽车技术专业群、通用航空器维修专业群成功入选。作为入选两个高水平专业群的8所重庆市第二期“双高计划”建设单位之一,标志着学校在服务地方产业发展、深化产教融合、提升人才培养质量等方面再次迈上新台阶,开启高质量发展新的航程。

首轮“双高计划”项目建设以来,学校在专业建设、产教融合、服务区域发展等方面持续发力,2022年,获评“重庆市职业教育发展潜力优势学校”。2023年中期绩效评价中成为全市唯一从“培育单位”提档升级为“立项建设单位”的“双高”学校,2024年,学校又以“优”等级通过重庆市“双高计划”终期验收。跻身中国西部地区“人才培养、产教融合、服务贡献”三大卓越高职学校50强,蹄疾步稳,奋楫争先,跑出了城职高质量发展“加速度”,实现了办学水平提质跃升,也为成功入选重庆市第二期“双高计划”奠定了坚实基础。
学校将以第二期“双高计划”项目建设为契机,以“十五五”规划为牵引,切实加强党的全面领导,进一步对接国家战略、抢抓发展机遇,突出服务贡献,强化过程管理,注重绩效评价,着力打造高水平“城市职业”特色专业集群,创新构建“双核心牵引、双骨干驱动、四特色支撑”的“224”专业群集群发展模式,充分发挥高水平专业群的引领示范作用,带动学校专业实力的整体跃升,为中国式现代化新重庆建设贡献城职智慧和力量。